Cookies help us to understand how you use our website so that we can provide you with the best experience when you are on our site. To find out more, read our privacy policy and cookie policy.
Manage Cookies
A cookie is information stored on your computer by a website you visit. Cookies often store your settings for a website, such as your preferred language or location. This allows the site to present you with information customized to fit your needs. As per the GDPR law, companies need to get your explicit approval to collect your data. Some of these cookies are ‘strictly necessary’ to provide the basic functions of the website and can not be turned off, while others if present, have the option of being turned off. Learn more about our Privacy and Cookie policies. These can be managed also from our cookie policy page.
Strictly necessary cookies(always on):
Necessary for enabling core functionality. The website cannot function properly without these cookies. This cannot be turned off. e.g. Sign in, Language
Analytics cookies:
Analytical cookies help us to analyse user behaviour, mainly to see if the users are able to find and act on things that they are looking for. They allow us to recognise and count the number of visitors and to see how visitors move around our website when they are using it. Tools used: Google Analytics
Social media cookies:
We use social media cookies from Facebook, Twitter and Google to run Widgets, Embed Videos, Posts, Comments and to fetch profile information.
Share on FacebookShare on TwitterShare on LinkedinEmail this link
Draft Bombala Development Control Plan Amendment 1
Draft Cooma-Monaro Development Control Plan Amendment 2
Draft Snowy River Development Control Plan Amendment 1
In accordance with Division 3.6 and Schedule 1 of the Environmental Planning and Assessment Act 1979 and clause 18 of the Environmental Planning Regulation 2000, Snowy Monaro Regional Council hereby gives public notice of the exhibition of the draft Bombala Development Control Plan 2012 (Amendment 1), the Cooma-Monaro Shire Development Control Plan 2014 (Amendment 2) and the Snowy River Development Control Plan 2013 (Amendment 1).
The purpose of these Development Control Plan amendments are:
Repeal and replace the notification requirements outlined in the Bombala Development Control Plan 2012, the Cooma-Monaro Shire Development Control Plan 2014 and the Snowy River Development Control Plan 2013 with the following statement: Please refer to Snowy Monaro Regional Council’s Community Participation Plan (CPP) for development application notification requirements in accordance with Division 2.6 of the Environment Planning and Assessment Act 1979.
Repeal and replace in sections 2.5.3 and 2.5.4 of the Bombala Development Control Plan 2012, sections 6.7 and 7.1 of the Cooma-Monaro Shire Development Control Plan 2014 and section 1 of part C5 of the Snowy River Development Control Plan 2013 with a new Biodiversity, Vegetation and tree removal Development Control Plan section.
Repeal and replace in section 2.6 of the Bombala Development Control Plan 2012, section 2.7 of the Cooma-Monaro Shire Development Control Plan 2014 and section 1 of part C9 of the Snowy River Development Control Plan 2013 with a new Building Performance and Energy Efficiency Development Control Section.
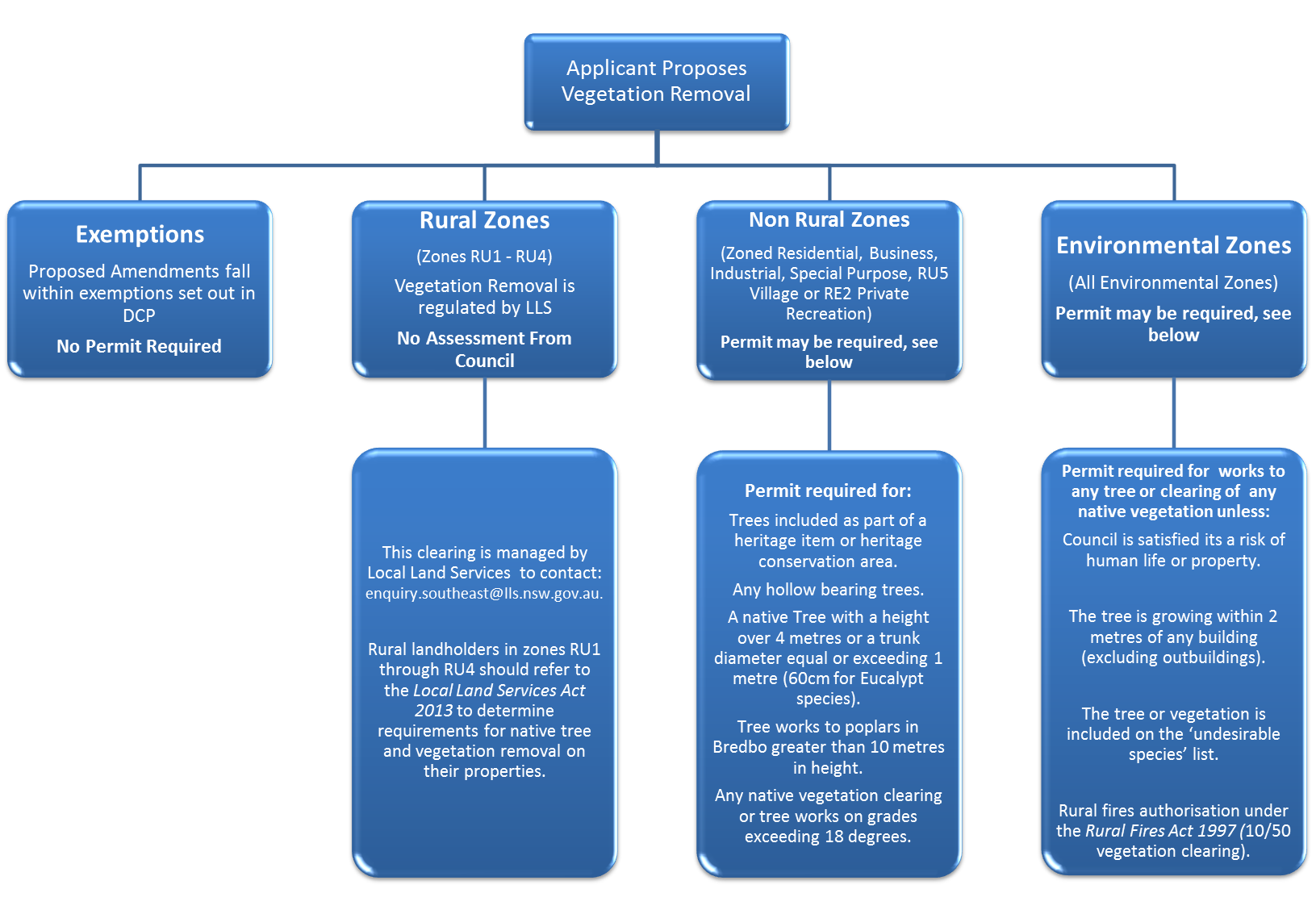
The figure below provides a summary of requirements for vegetation removal under the draft Development Control Plan requirements.
Draft Bombala Development Control Plan Amendment 1
Draft Cooma-Monaro Development Control Plan Amendment 2
Draft Snowy River Development Control Plan Amendment 1
In accordance with Division 3.6 and Schedule 1 of the Environmental Planning and Assessment Act 1979 and clause 18 of the Environmental Planning Regulation 2000, Snowy Monaro Regional Council hereby gives public notice of the exhibition of the draft Bombala Development Control Plan 2012 (Amendment 1), the Cooma-Monaro Shire Development Control Plan 2014 (Amendment 2) and the Snowy River Development Control Plan 2013 (Amendment 1).
The purpose of these Development Control Plan amendments are:
Repeal and replace the notification requirements outlined in the Bombala Development Control Plan 2012, the Cooma-Monaro Shire Development Control Plan 2014 and the Snowy River Development Control Plan 2013 with the following statement: Please refer to Snowy Monaro Regional Council’s Community Participation Plan (CPP) for development application notification requirements in accordance with Division 2.6 of the Environment Planning and Assessment Act 1979.
Repeal and replace in sections 2.5.3 and 2.5.4 of the Bombala Development Control Plan 2012, sections 6.7 and 7.1 of the Cooma-Monaro Shire Development Control Plan 2014 and section 1 of part C5 of the Snowy River Development Control Plan 2013 with a new Biodiversity, Vegetation and tree removal Development Control Plan section.
Repeal and replace in section 2.6 of the Bombala Development Control Plan 2012, section 2.7 of the Cooma-Monaro Shire Development Control Plan 2014 and section 1 of part C9 of the Snowy River Development Control Plan 2013 with a new Building Performance and Energy Efficiency Development Control Section.
The figure below provides a summary of requirements for vegetation removal under the draft Development Control Plan requirements.
Draft Development Control Plan Amendments has finished this stage
Public exhibition of Snowy Monaro's draft Development Control Plan amendments.
Open: 21 August 2019
Closes: 5pm 19 September 2019
Public Notification - Evaluation and Review
Draft Development Control Plan Amendments is currently at this stage
An evaluation and review of comments / feedback will commence immediately following public exhibition.
Revised Community Participation Plan - Report to Council
this is an upcoming stage for Draft Development Control Plan Amendments
The final outcomes of the consultation are documented here. This may include a summary of all contributions collected as well as a final Development Control Plan amendments for adoption by Council.